43 prosedur pencatatan dana kas kecil sistem imprest
February 27, 2017 - Metode pencatatan kas kecil yang terdiri dari 2 metode yaitu metode dana tetap dan metode dana tidak tetap yang memiliki kelebihan dan kekurangan. 8. sep. 2017 ... pada metode ini jumlah kas kecil tidak pernah berubah(tetap), jika terdapat transaksi penggunaan kas kecil tidak akan dicatat, tetapi pencatatan ...
Sistem Imprest: Pengertian dan Cara Penerapannya untuk Mengelola Kas Kecil. Pada dasarnya, sistem imprest merupakan salah satu sistem yang mana dana di dalamnya bersifat tetap dan berfungsi untuk mengelola kas kecil yang terdapat dalam operasional suatu perusahaan.

Prosedur pencatatan dana kas kecil sistem imprest
May 14, 2020 - Artikel ini berisi penjelasan singkat mengenai ⏩Metode Pencatatan Kas Kecil Imprest & Fluktuasi, ⏩Contoh Pencatatan Kas Kecil dengan Dua Metode, dan lainnya October 21, 2021 - Contoh petty cash kas kecil adalah dana pengeluaran rutin dan relatif kecil jumlahnya. Bagaimana pencatatan laporan di buku jurnal kas kecil? 10. maj 2020 ... Pengendalian Sistem Pencatatan Dana Kas Kecil: Pengertian Imprest Fluctuating. Pengertian Kas. Kas adalah aktiva lancar yang paling likuid ...
Prosedur pencatatan dana kas kecil sistem imprest. March 26, 2021 - Apa itu Petty Cash atau Kas kecil dalam pembukuan? Dan bagaimana metode pencatatannya? Simak selengkapnya melalui artikel ini. Prosedur Permintaan Dan ... Dalam Sistem Dana Kas Kecil Dengan Imprest System · Pemakai dana kas kecil membuat Permintaan Pengeluaran Kas Kecil (PPKK) rangkap 2 dan dikirim kepada pemegang dana kas kecil · Berdasarkan PPKK 2 rangkap tersebut, pemegang dana kas kecil menyerahkan ... Contoh Soal Kas Kecil dalam Perusahaan. Berikut adalah contoh soal kas kecil beserta jurnalnya. Dilakukan pertanggungjawaban atas pengeluaran-pengeluaran menggunakan kas kecil dan pengisian kembali dana kas kecil. 1. Metode Imprest. Contoh Jurnal pencatatan kas kecil dengan memakai metode impres yakni: 2. January 10, 2015 - Imprest Fun System atau sistem dana tetap, nama lain dari metode impress adalah metode pembukuan kas kecil dimana jumlah rekening kas kecilnya tidak berubah alias tetap. Apabila terjadi pengeluaran kas kecil, pemegang kas kecil tidak erta merta melakukan pencatatan atas transaksinya, tetapi ...
Pencatatan Petty Cash dikenal 2 metode, yakniMetode Imprest ialah metode yang menentukan jumlah Petty Cash yang selalu konstan dan tidak berubah-rubah, biasanya Petty Cash diisi dari kas besar sejumlah uang tertentu untuk keperluan pembayaran selama jangka waktu tertentu, misalnya untuk satu minggu atau dua minggu dsb. Bilamana jangka waktunya telah habis, atau jumlah uangnya sudah menipis,… penggunaan dana imprest fund. 3. DEFINISI Kas Kecil (Imprest Fund) adalah sistem kas kecil dimana jumlah dana kasnya tidak berubah atau tetap Pengajuan pengisian kas kecil dapat dilakukan ketika pengeluaran sudah mencapai 70% dan sudah melakukan laporan pertanggungjawaban kepada bendahara. Prosedur pencatatan dana kas kecil sistem imprest. 20 april 2020 status revisi. Dibulan terakhir pemakaian dana kas kecil untuk biaya listrik dan air minum rp 6870000 biaya supllies kantor rp 3540000 dan selanjutnya untuk perjalanan dinas rp 11000000. Prosedur dalam sistem dana tetap. Dalam pengelolaan kas kecil diperlukan metode pencatatan, sistem metode pengelolaan kas kecil tersebut terdiri dari dua metode yaitu metode Imprest Fund dan metode Fluctuating System. Metode Imprest Fund (Metode dana tetap) Dalam sistem ini jumlah rekening kas kecil untuk memenuhi kebutuhan ...
Ada dua sistem pencatatan kas kecil yang umumnya digunakan oleh perusahaan, yakni sistem dana tetap dan juga sistem fluktuasi. #1 Sistem Dana Tetap/Imprest Fund System Sistem dana tetap merupakan sistem yang menetapkan serta menyisihkan dana kas kecil dengan nilai yang cenderung sama atau tidak berubah pada setiap periode pengisiannya. 3. nov. 2021 ... Bagaimana prosedur pencatatan akuntansi dari transaksi-transaksi yang telah terjadi di atas? Baca terus sampai kelar ya ….. D: Pencatatan ... Jun 21, 2020 - Ruang lingkup dana kas kecil: prosedur pencatatan dana kas kecil dan contoh soal mutasi dana kas kecil beserta jawabannya. Misalnya mycom computer pada tanggal 1 desember 2015 menentukan dana petty cash sebesar rp 10000000. Pengendalian Sistem Pencatatan Dana Kas Kecil: Pengertian Imprest Fluctuating Pengertian Kas. Kas adalah aktiva lancar yang paling likuid dalam sebuah perusahaan baik tunai maupun non tunai yang beraada di bank yang dapat digunakan setiap saat untuk kegiatan operasional perusahaan.
Prosedur permintaan dan pertanggungjawaban pengeluaran dana kas kecil dalam sistem dana kas kecil dengan imprest system. Permintaan pengisian kembali tersebut dilakukan dengan bukti bukti pendukung lainnya. Bagi pemegang dana kas kecil dokumen ini berguna sebagai bukti pengeluaran. Saldo akun dana kas kecil ini tidak boleh berubah dari yang ...
16. dec. 2019 ... Dalam menunjang kelancaran pekerjaan suatu perusahaan membutuhkan sebuah pencatatan pengeluaran kas kecil. Istilah kas kecil atau petty cash ...
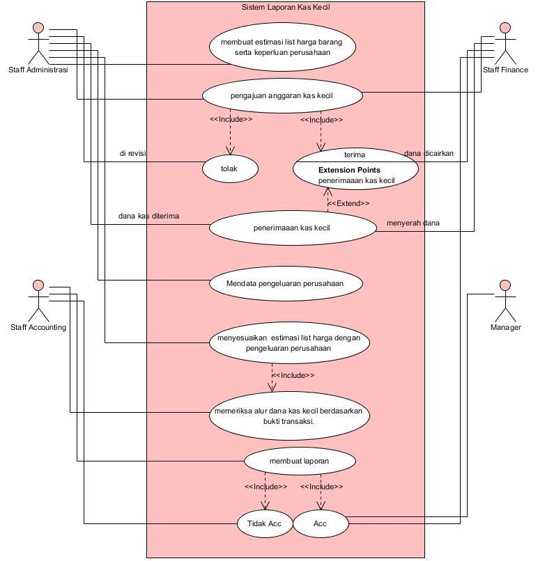
PENGEMBANGAN SISTEM PENCATATAN PENGELUARAN DANA KAS KECIL METODE IMPREST FUND SYSTEM BERBASIS KOMPUTER DI STMIK CIC CIREBON Amroni1, Muhammad Hatta2, Anis Tianah3 Sekolah Tinggi Manajemen Informatika dan Komputer CIC Cirebon Jl.Kesambi 202, Kota Cirebon, JawaBarat.Tlp: (0231)220250.
22. maj 2014 ... Untuk lebih jelasnya mari kita ikuti contoh prosedur sistem akuntansi kas kecil dengan sistem imprest berikut ini. Di panjaitan 128 purwokerto ...
Perubahan Kas Kecil Perusahaan Atas Penambahan Dan Pengurangan Sistem Imprest Sesuai prosedur pencatatan, bahwa perubahan jumlah kas kecil yang terjadi pada tanggal 31 April 2020 akan kembali seperti semula. Setelah dilakukan jurnal penyesuaian pada tanggal 02 Mei 2020.
Metode pencatatan dana kas kecil tergantung dari kebijakan perusahaan ( bagian keuangan perusahaan) yang telah disepakati, dapat menggunakan metode dana tetap (imprest fund method) atau metode dana tidak tetap (fluctuation fund method). Metode Dana Tetap Dalam metode dana tetap, dana kas kecil ditentukan dalam jumlah yang relative tetap.
Kas kecil (petty cash) adalah dana kas yang dibentuk dan disediakan oleh perusahaan ... Terdapat dua jenis metode pencatatan kas kecil yang dapat digunakan ...
Singkatnya, prosedur kas kecil dengan sistem imprest adalah metode dasar untuk melacak pengeluaran kas kecil. Pada artikel ini kita akan membahas tentang apa itu imprest sistem dan bagaimana proses ini membantu Anda dalam mengelola kas kecil dalam sebuah bisnis.
July 8, 2021 - Kegunaan, fungsi, karakteristik, Manfaat Kas Kecil adalah VITAL, Prosedur pengelolaan kas kecil metode imprest dan fluktuasi yang accountable
Anugerah Lestari adalah Imprest Fund System atau sistem dana tetap. ... No information is available for this page.Learn why 3.3 Menerapkan prosedur 4.3 Mengelola kas kecil ... 2021 — Pengelolaan dan pencatatan dana kas kecil harus dilakukan dengan baik dan benar agar operasional perusahaan berjalan sesuai dengan tujuan ...
2. mar. 2017 ... Sistem Dana Tetap (Imprest Fund System). Sistem dana tetap adalah sistem yang menetapkan dan menyisihkan dana kas kecil dengan nilai yang tetap ...
Pencatatan kas kecil dapat dilakukan dengan dua metode, yaitu metode imprest dan metode fluktuasi. Source: Metode tetap imprest fund method untuk memenuhi pengeluaran rutin perusahaan pt sana sini membuat dana kas kecil pada tanggal 3 januari 2019 dengan menetapkan jumlah rp 225000. 2 metode kas kecil metode imprest fluktuasi.
Sistem Saldo Tetap atau imprest system adalah metode pembukuan kas kecil di mana rekening kas kecil jumlahnya selalu tetap. Setiap pengeluaran kas terjadi, pemegang petty cash tidak langsung mencatat di buku jurnal kas kecil, melainkan hanya sekedar mengumpulkan bukti transaksi pengeluarannya.
June 11, 2021 - Umumnya, perusahaan menggunakan sistem imprest dalam pengelolaan kas kecil. Ciri utama dari metode imprest adalah dana yang ada bersifat tetap.
10. maj 2020 ... Pengendalian Sistem Pencatatan Dana Kas Kecil: Pengertian Imprest Fluctuating. Pengertian Kas. Kas adalah aktiva lancar yang paling likuid ...
October 21, 2021 - Contoh petty cash kas kecil adalah dana pengeluaran rutin dan relatif kecil jumlahnya. Bagaimana pencatatan laporan di buku jurnal kas kecil?
May 14, 2020 - Artikel ini berisi penjelasan singkat mengenai ⏩Metode Pencatatan Kas Kecil Imprest & Fluktuasi, ⏩Contoh Pencatatan Kas Kecil dengan Dua Metode, dan lainnya
0 Response to "43 prosedur pencatatan dana kas kecil sistem imprest"
Post a Comment